Senin, 06 Maret 2023
Kamis, 02 Maret 2023
feature yg baru dan hilang dari GMSH saat ini
walaupun mesher Netgen pada kebanyakan masalah sudah cukup bekerja dengan baik pada komponen yg kompleks dan sembarang secara automatis tetrahedral element tiga dimensi (3D) maupun triangular/quad dominant dua diamensi (2D) namun terkadang mendapatkan kendala juga. misal pada object yg garis antar pembatas cukup berdekatan menjadikan jenis element terahedral yg tipis tidak solvable bagi solver CalculiX ataupun quad mesh yg terlihat masih adanya distorsi.
.
.
mesher lain yg sya gunakan adalah GMSH yg berjalan sendiri standalone, mempunyai banyak feature namun parameter algorithma meshing terlihat tidak sederhana, sering sekali dihasilkan mesh yg tidak sesuai dengan harapan ataupun crash jika salah menentukan. terakhir sya sering menggunakan adalah pada versi 2.x untuk tujuan meshing quad full atau hexa dominant metode extrusion. namun saat itu hasil yg didapat masih terlihat kurang baik tidak beraturan sehingga sya lebih cenderung tetap menggunakan Netgen quad dominant yg lebih seragam hasilnya. beberapa tahun kemudian telah berkembang sampai versi saat ini 4.x yg sya tertinggal. feature tersebut diantaranya adalah penambahan algorithma mesher yg baru yaitu:
- Blossom
- R-tree
- Quasi-structured quad
- HXT
- MMG3D
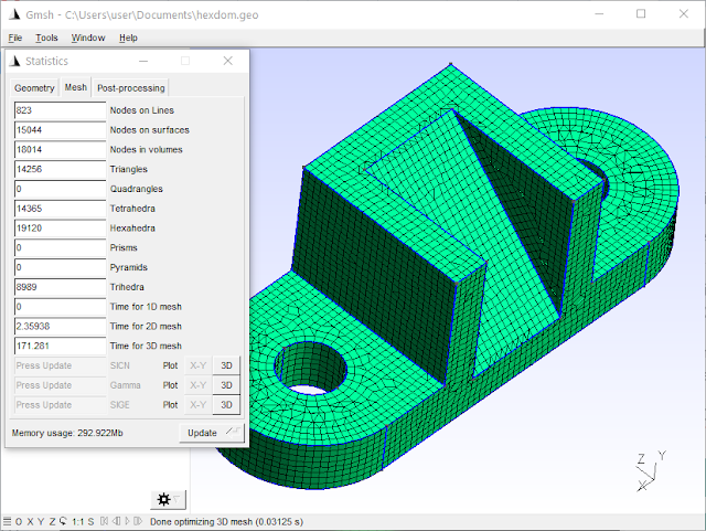
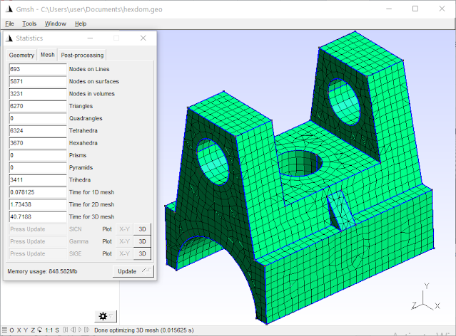
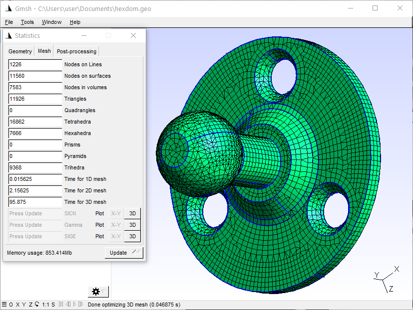
diantara ke-empat feature yg sya minati salah satunya yaitu algorithm R-tree untuk menhasilkan mesh elemen jenis hex-dominant tidak tersedia. algorithma tesrsebut memang masih dalam tahap experimental research, dan menurut pembuatnya baru diperisiapkan untuk versi 5.x, untuk bentuk komponen yg tidak terlalu rumit maka sudah dapat menghasilkan mesh yg terlihat cukup, namun pada bentuk yg rumit tidak demikian. berikut contoh penggunaanya, model tidak dibuat didalam GMSH walau mempunyai kemampuan namun dengan program CAD lain dan dalam hal ini sya mengambil contoh dari GrabCAD. setelah berhasil mesh dibuat kemudian dicoba dengan analisa getaran bebas tidak terkekang pada solver CalculiX.
.
.
.
.
namun karena jenis linear heahedral dan tetrhedral kurang baik dan penggunaannya tidak direkomendasikan, karena itu diperlukan perbakan. untuk element hexahedral pada CalculiX diberikan jenis incompatible C3DI dan C3D8S (pending) dengan ditambahkannya bubble function dan enhanced assumed strain, sedangkan untuk element tetrahedral belum ada perbaikan hal tesrebut. maka cara lain adalah model menggunakan element jenis quadratic dengan reduksi jumlah elemen yaitu pembagian mesh sebanyak dua atau tiga lapis setebal komponen.
.
.
.
.
.
.
untuk melihat kualitas mesh sya bias menggunakan Salome CAE, berikut hasilnya
.
.
berikut perbandingan dengan yg biasa umumnya meshing tetrahedral quadratic secara otomatis. masih terlihat ada perbedaan, perlu dicari lanjut dan juga perbandingan lain analisa statis linear, plastis dan kontak jika perlu.
.
.
..
.
.
.
.
.
.
.
.
.
.
.
.
.
.
.
.
.
.
.
.
.
.
.
.
.
.
.
.
.
.
.
.
.
.
.
.
.
.
.
.
.
.
.
.
.
.
.
.
.
.
.
.
.
.
.
.
.
.
.
.
.
.
.
.
.
.
.
.
model meshing diatas diterapkan untuk single part, berikut dicoba multi part dan terlihat menunjukan kemampuan dapat bekerja sekaligus. GMSH juga secvara otomatis mermberikan warna yg berbeda untuk kejelasan pemisahan tersebut.
.
.
.
.
.
.
terlihat secara umum hasil mesh cukup reliable dapat digunakan untuk solver elemen hingga, GMSH mendeteksi permukaan batasan tepi kemudian membuat semacam layering elemen hexahedral beraturan lalu mengisi bagian dalamnya dengan tetrahedral. untuk komponen model yg terlalu banyak fillet maka setting mesh (Mesh.CharacteristicLengthFactor) tingkatan medium kurang baik hasilnya, perlu peningkatan menjadi fine atau ultra fine. model fillet tepian sebenarnya kurang berpengaruh terhadap hasil analisa dan dapat dihilangkan (defeaturing) jika perlu. algorithma yg diterapkan adalah frontal hex-dominant pada GMSH dari algorithm of Yamakawa-Shimada pada kebanyakan model sudah dapat mecapai 80% volume komponen yg ini sudah mennjukan cukup baik. jika ditambah perbaikan elermen linear tetrahedral pada solver CalculiX maka tentunya akan sangat efektif menyelesaikan permasalahan model yg kompleks dan besar.
untuk algorithma atau feature lain seperti meshing 2D quad full metode Blossom dan Quasi-Structured serta tetrahedral 3D metode HXT dan MMG3D kelihatannya perlu posting dipisah karena tampilan gambar sudah cukup banyak disini.


































































































































